Hallo zusammen
Folgendes Problem:
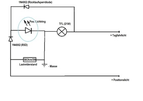
Ich habe meinen 2009er Abarth komplett auf Facelift (Aussen) umgebaut, so weit so gut. Funktioniert auch alles, jedoch bringe ich die Standlicht kontrollieren Anzeige nicht weg. Ich nehme an es muss sich um den Tagfahrlicht Ring handeln vom Facelift der zu wenig Strom verbraucht.
Habe nun schon alle möglichen Wiederstände und sogar auch 5w Standlicht Glassockelbirnen dazwischen gehängt. Jedoch kommt egal was ich mache die Fehlermeldung im Cockpit sobald ich das Licht einschalte...
Laut meinen Herumgemesse ist es Links das unterste Kabel + und rechts das oberste Kabel+ (- ist jeweils das Schwarze) Habs ohne stecker direkt mit 12v bestromt und der Ring hat jeweils geleuchtet.
Hat jemand diesen Umbau gemacht und auch gemeistert?
Das allerbeste wäre natürlich die Lampenüberwachung per Multiecu zu deaktivieren wie bei VAG möglich, aber laut meinen Recherchen und herumprobieren scheint dies nicht möglich zu sein.
Bin froh um jeden Tipp ![]()
Grüsse Tobia

